Всем привет.
Кто ни будь работал с VG6328 ?
Привет. Похоже на перемарк ac6328, я работал)
- Подпись автора
USMicro(R) (C)2025
USMI |
Привет, Гость! Войдите или зарегистрируйтесь.
Вы здесь » USMI » MCU, SoC, CPU Микроконтроллеры » JL SoC. 杰理芯片
Всем привет.
Кто ни будь работал с VG6328 ?
Привет. Похоже на перемарк ac6328, я работал)
USMicro(R) (C)2025
Ни кто не мерял ток в idle/sleep app?
А то в sys_enter_soft_power_off(); состояние ОЗУ сбрасывается. А мне нужен сон + экономия питания по максимуму + мгновенное пробуждение без сбрасывания состояния.
USMicro(R) (C)2025
Ни кто не мерял ток в idle/sleep app?
А то в sys_enter_soft_power_off(); состояние ОЗУ сбрасывается. А мне нужен сон + экономия питания по максимуму + мгновенное пробуждение без сбрасывания состояния.
да, тоже интересно, какая величина тока
Привет. Похоже на перемарк ac6328, я работал)
Да по маркировке очень похоже BP2R152-28A2, не подскажите с чего начать ? Алгоритм правильный ?
1. сделать программатор на ардуине
2. скачать sdk и toolchain
3. пристыковаться к камню (чтение, запись)
4. будут ли проблемы с key ?
5. разбираться с sdk и править код под себя
6. отладка........................
Задача стоит такая, только BLE и PWM, при этом необходимо добиться очень маленького потребления (какое вообще возможно),
Приветствую, есть специфическая колонка с JL чипом, как я понимаю JL AC6901, маркировка -> AC21BP0C907-21A8, +- нормальное качество сборки и звука, но как я понимаю туда зашито пару треков которые читаются не с SD-карты, и даже с выключенной колонкой они иногда включаются сами даже ночью выводя устройство из "глубокого сна" по какому-то странному timeout'у, какие варианты есть считать прошивку? Вижу на USB выведены ещё и Data+ и Data-, но без драйвера - неизвестное устройство в win.

Или для чтения прошивки нужен донгл из шапки и перевод чипа в режим DTU(DFU)?
Отредактировано dongler (2025-12-25 22:37:10)
Приветствую. Имеется JL AC1619D99111-00. Корпус LFQP-64
В программе определяется
Chip: BT15 - AC460N series
Running loader with argument 0x0001.
The Loader has been successfully installed.
================ Quick info ==================
** BT15 (AC460N series) **
>> Chip key: 0x0000 <<
- Online device:
ID: 0xe0001c
Type: 0x03 (SPI NOR flash on SPI0)
Хочу сохранить дамп, какой объем памяти для сохранения выставить?
Свернутый текстПриветствую, есть специфическая колонка с JL чипом, как я понимаю JL AC6901, маркировка -> AC21BP0C907-21A8, +- нормальное качество сборки и звука, но как я понимаю туда зашито пару треков которые читаются не с SD-карты, и даже с выключенной колонкой они иногда включаются сами даже ночью выводя устройство из "глубокого сна" по какому-то странному timeout'у, какие варианты есть считать прошивку? Вижу на USB выведены ещё и Data+ и Data-, но без драйвера - неизвестное устройство в win.
Или для чтения прошивки нужен донгл из шапки и перевод чипа в режим DTU(DFU)?
Отредактировано dongler (Вчера 22:37:10)
upd: при нажатии двух клавиш на плате и подключения к USB определяется как JeLI BR21 (\Disk&Ven_BR21&Prod__DEVICE_V1.00&Rev_1.00\7&235c65eb&0&20180105&0) , но вопрос остаётся тем же, обязателен ли донгл для прошивки?
Отредактировано dongler (2025-12-26 23:16:11)
upd: при нажатии двух клавиш на плате и подключения к USB определяется как JeLI BR21 (\Disk&Ven_BR21&Prod__DEVICE_V1.00&Rev_1.00\7&235c65eb&0&20180105&0) , но вопрос остаётся тем же, обязателен ли донгл для прошивки?
Извиняюсь за частые bump, маленькое окно для редактирования.
Подключил через обычный usb без dongl'a устройство определилось с пустым диском E:/, с помощью JLDFUTool.exe выкачал прошивку IDKuser.bin IDKuser.app, через hex editor
Код:D:\IRLRepair\JL SoC>JLDFUTool.exe \\.\E: "IDK" JL dumper! for AC69XX. by kagaimiq // Mizu-DEC compiled Dec 10 2021 - 23:11:01 -------- Get chip type and load loader if neccessary! --------- Inquiry-> [BR17 ] [UBOOT2.00 ] [1.00] ------------- Get Device Info ------------- command failed - 2 [jlUsbIsd_GetFlashPageSize] failed to do the command fc:14! failed to get max flash page size! using default 512 bytes Device type =3, Device ID =5e3214, Chip key =22ce The user.app encryption key is 86e1 i guess... -------------- Try This! -------------- Header: crc16_head: 0xf9b2 crc16_list: 0xcedc info1: 0x00087000 info2: 0xfffffffd file_count: 3 version1: 0x00000000 version2: 0x00000000 chiptype1: 0x0af00018 chiptype2: 0x0000010a => `uboot.boot `: #0 - type:01, @00000200, size: 56825, crc: 9268 => `_____.____2 `: #1 - type:03, @0000e000, size: 160, crc: e9e9 => `user.app `: #2 - type:02, @0000e5c0, size: 492544, crc: f85d >>> user.app! 0061f884: 00 00 1C C4 00 26 07 00 80 16 00 00 0F 00 00 00 |.....&..........| 0061f894: 73 68 61 66 69 2E 6D 70 33 00 FF FF FF FF FF FF |jaazz.mp3.......| 0061f884: 00 00 A6 85 00 3E 07 00 FD 1C 00 00 10 00 00 00 |.....>..........| 0061f894: 73 75 6D 6D 65 72 5F 6F 6E 2E 6D 70 33 00 FF FF |summer_on.mp3...| 0061f884: 00 00 D5 9C 00 5C 07 00 B4 22 00 00 11 00 00 00 |.....\..."......| 0061f894: 73 75 6D 6D 65 72 5F 6F 66 66 2E 6D 70 33 00 FF |summer_off.mp3..| 0061f884: FF FF FF FF FF FF FF FF FF FF FF FF FF FF FF FF |................| 0061f894: FF FF FF FF FF FF FF FF FF FF FF FF FF FF FF FF |................| 0061f884: FF FF FF FF FF FF FF FF FF FF FF FF FF FF FF FF |................| 0061f894: FF FF FF FF FF FF FF FF FF FF FF FF FF FF FF FF |................| 0061f884: FF FF FF FF FF FF FF FF FF FF FF FF FF FF FF FF |................| 0061f894: FF FF FF FF FF FF FF FF FF FF FF FF FF FF FF FF |................| 0061f884: FF FF FF FF FF FF FF FF FF FF FF FF FF FF FF FF |................| 0061f894: FF FF FF FF FF FF FF FF FF FF FF FF FF FF FF FF |................| 0061f884: FF FF FF FF FF FF FF FF FF FF FF FF FF FF FF FF |................| 0061f894: FF FF FF FF FF FF FF FF FF FF FF FF FF FF FF FF |................| 0061f884: FF FF FF FF FF FF FF FF FF FF FF FF FF FF FF FF |................| 0061f894: FF FF FF FF FF FF FF FF FF FF FF FF FF FF FF FF |................| 0061f884: FF FF FF FF FF FF FF FF FF FF FF FF FF FF FF FF |................| 0061f894: FF FF FF FF FF FF FF FF FF FF FF FF FF FF FF FF |................| 0061f884: FF FF FF FF FF FF FF FF FF FF FF FF FF FF FF FF |................| 0061f894: FF FF FF FF FF FF FF FF FF FF FF FF FF FF FF FF |................| 0061f884: FF FF FF FF FF FF FF FF FF FF FF FF FF FF FF FF |................| 0061f894: FF FF FF FF FF FF FF FF FF FF FF FF FF FF FF FF |................| 0061f884: FF FF FF FF FF FF FF FF FF FF FF FF FF FF FF FF |................| 0061f894: FF FF FF FF FF FF FF FF FF FF FF FF FF FF FF FF |................| 0061f884: FF FF FF FF FF FF FF FF FF FF FF FF FF FF FF FF |................| 0061f894: FF FF FF FF FF FF FF FF FF FF FF FF FF FF FF FF |................| 0061f884: FF FF FF FF FF FF FF FF FF FF FF FF FF FF FF FF |................| 0061f894: FF FF FF FF FF FF FF FF FF FF FF FF FF FF FF FF |................| 0061f884: FF FF FF FF FF FF FF FF FF FF FF FF FF FF FF FF |................| 0061f894: FF FF FF FF FF FF FF FF FF FF FF FF FF FF FF FF |................| -------------- Let's Dump! -------------- ====> Calced flash size = 1048576 (1024 KB) ----------------- Reset chip! --------------- failed to do IOCTL_SCSI_PASS_THROUGH_DIRECT ioctl - 121 (The semaphore timeout period has expired. ) [jlUsbIsd_Reset] failed to do the command fc:0c!
Через hex editor в IDKUser.app нашёл нужные мне *.mp3 и заменил их на свои тестовые (с сохранением длинны mp3), вот здесь уже крайнее сообщение, не хочу окирпичить устройство, я банально могу теперь этот .app через downloader.bat залить? Или вручную нужно из IDKUser.app по File Allocation Table вырезать все файлы и их уже впихивать через downloader(isd)?
Или для чтения прошивки нужен донгл из шапки и перевод чипа в режим DTU(DFU)?
Это ac6921a на 1024кб.
Считать дамп и распаковать - нужно чип перевисти в DFU донглом. или ардуной.
USMicro(R) (C)2025
Приветствую. Имеется JL AC1619D99111-00. Корпус LFQP-64
В программе определяетсяChip: BT15 - AC460N series
Running loader with argument 0x0001.
The Loader has been successfully installed.================ Quick info ==================
** BT15 (AC460N series) **
>> Chip key: 0x0000 <<
- Online device:
ID: 0xe0001c
Type: 0x03 (SPI NOR flash on SPI0)Хочу сохранить дамп, какой объем памяти для сохранения выставить?
Не сталкивался с таким. НА плате есть SPI флешка в sop8?
USMicro(R) (C)2025
Через hex editor в IDKUser.app нашёл нужные мне *.mp3 и заменил их на свои тестовые (с сохранением длинны mp3), вот здесь уже крайнее сообщение, не хочу окирпичить устройство, я банально могу теперь этот .app через downloader.bat залить? Или вручную нужно из IDKUser.app по File Allocation Table вырезать все файлы и их уже впихивать через downloader(isd)?
Используй uboot tool + fwunpack690. Тогда просто используй стандартный СДК, и собери с своими файлами APP и прочим , и шей через бат файл.
USMicro(R) (C)2025
Это ac6921a на 1024кб.
Считать дамп и распаковать - нужно чип перевисти в DFU донглом. или ардуной.
Благодарю за уточнение типа микросхемы, но ведь и без DFU удалось считать дамп и распаковать или с DFU прошивка будет более полной (хотя куда полнее) ?
Если я сейчас зашью через code:block AC692X-SDK с github - чип ведь после этого будет пригодным для восстановления из заводского дампа в случае чего?
Отличается ли SDK с github от того который в скрытом тексте в шапке темы(увидел по скринам с форума)?
Отредактировано dongler (2025-12-30 01:53:59)
Благодарю за уточнение типа микросхемы, но ведь и без DFU удалось считать дамп и распаковать или с DFU прошивка будет более полной (хотя куда полнее) ?
Если я сейчас зашью через code:block AC692X-SDK с github - чип ведь после этого будет пригодным для восстановления из заводского дампа в случае чего?
Отличается ли SDK от того который в скрытом тексте в шапке форума?
Считать удалось - потому что чип виделся как усб HID, и программа для считывания перевела его в DFU сама. Если залить /запороть ориг прошивку, то она не будет работать как USB HID. И перевести в DFU без донгла не возможно будет.
Отличается ли SDK от того который в скрытом тексте в шапке форума?
Да, мои - оригиналы с фабрики. (если с моего репо - то там ориг ) У кристиана вроде тоже, я ему что то отправлял.
Для прошивки чипа - IDE не обьязателен, если есть готовые файлы (после распаковки ) - достаточно папки download.
Если зальешь левую прошивку, то есть большой шанс что без донгла не прошьешь больше. В ориге реализована функция USB HID, без неё нужен донгл.
USMicro(R) (C)2025
Если зальешь левую прошивку, то есть большой шанс что без донгла не прошьешь больше. В ориге реализована функция USB HID, без неё нужен донгл.
Благодарю за ответы, ардуины под рукой нет, есть stm'ka попробую позакидывать через неё 0x16EF для инициализации DFU, дальше потестирую прошивку с вырезанным звуком, а затем с SDK и по плате попытаюсь собрать свою прошивку, не хотел кирпичить устройство без этих маленьких уточнений.
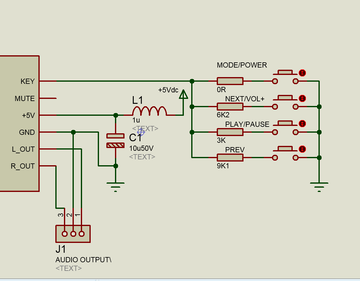
Я столкнулся с проблемой при настройке кода для платы с использованием микросхемы AC6966B4: исходный код платы позволял включать и выключать устройство, но при моих настройках код не может включить питание. Кнопка питания у неё реализована через AD-клавишу, как показано. 
//*********************************************************************************// // adkey 配置 // //*********************************************************************************// #define TCFG_ADKEY_ENABLE ENABLE_THIS_MODULE//是否使能AD按键 #define TCFG_ADKEY_LED_IO_REUSE DISABLE_THIS_MODULE //ADKEY 和 LED IO复用,led只能设置蓝灯显示 #define TCFG_ADKEY_IR_IO_REUSE DISABLE_THIS_MODULE //ADKEY 和 红外IO复用 #define TCFG_ADKEY_LED_SPI_IO_REUSE DISABLE_THIS_MODULE //ADKEY 和 LED SPI IO复用 #define TCFG_ADKEY_PORT IO_PORTB_01 //AD按键端口(需要注意选择的IO口是否支持AD功能) #define TCFG_ADKEY_AD_CHANNEL AD_CH_PB1 #define TCFG_ADKEY_EXTERN_UP_ENABLE ENABLE_THIS_MODULE //是否使用外部上拉 #if TCFG_ADKEY_EXTERN_UP_ENABLE #define R_UP 220 //22K,外部上拉阻值在此自行设置 #else #define R_UP 100 //10K,内部上拉默认10K #endif
/***********************************************************
* idle 模式的 adkey table
***********************************************************/
const u16 idle_key_ad_table[KEY_AD_NUM_MAX][KEY_EVENT_MAX] = {
//nhan 1 lan //nhan lau //giu //nang //nhan 2 lan //nhan 3 lan
[0] = {
KEY_CHANGE_MODE, KEY_POWER_ON, KEY_POWEROFF, KEY_NULL, KEY_NULL, KEY_NULL
},
[1] = {
KEY_NULL, KEY_NULL, KEY_NULL, KEY_NULL, KEY_NULL, KEY_NULL
},
[2] = {
KEY_NULL, KEY_NULL, KEY_NULL, KEY_NULL, KEY_NULL, KEY_NULL
},
[3] = {
KEY_NULL, KEY_NULL, KEY_NULL, KEY_NULL, KEY_NULL, KEY_NULL
},
[4] = {
KEY_NULL, KEY_NULL, KEY_NULL, KEY_NULL, KEY_NULL, KEY_NULL
},
[5] = {
KEY_NULL, KEY_NULL, KEY_NULL, KEY_NULL, KEY_NULL, KEY_NULL
},
[6] = {
KEY_NULL, KEY_NULL, KEY_NULL, KEY_NULL, KEY_NULL, KEY_NULL
},
[7] = {
KEY_NULL, KEY_NULL, KEY_NULL, KEY_NULL, KEY_NULL, KEY_NULL
},
[8] = {
KEY_NULL, KEY_NULL, KEY_NULL, KEY_NULL, KEY_NULL, KEY_NULL
},
[9] = {
KEY_NULL, KEY_NULL, KEY_NULL, KEY_NULL, KEY_NULL, KEY_NULL
},
};
Все остальные функции кнопок, такие как увеличение и уменьшение громкости, переключение режима, смена трека, работают нормально. Только включение питания с помощью кнопки невозможно: исходная плата и исходный код включают и выключают устройство нормально. Мой установленный код не может включить питание.
//*********************************************************************************// // CONFIG SYSTEM // //*********************************************************************************// #define TCFG_AUTO_SHUT_DOWN_TIME 0 //没有蓝牙连接自动关机时间 #define TCFG_SYS_LVD_EN 1 //电量检测使能 #define TCFG_POWER_ON_NEED_KEY 1 //是否需要按按键开机配置 #define TWFG_APP_POWERON_IGNORE_DEV 4000//上电忽略挂载设备,0时不忽略,非0则n毫秒忽略 #define TCFG_AUDIO_DEC_OUT_TASK 0 // 解码使用单独任务做输出
Не сталкивался с таким. НА плате есть SPI флешка в sop8?
Нет, флешки не было -есть отдельно на модуле WI-FI, выставил 1Mб и считал. Это дамп от колонки iriver ls150. Не включается, питания приходят. Возможно дело в прошивке. Дапм прилагаю
Нет, флешки не было -есть отдельно на модуле WI-FI, выставил 1Mб и считал. Это дамп от колонки iriver ls150. Не включается, питания приходят. Возможно дело в прошивке. Дапм прилагаю
Ссылка
Я только что скачал дамп и попытался распаковать, и увидел что-то необычное... поэтому я его модифицировал, получил много ошибок CRC и потерпел неудачу...
Попробую распаковать вручную и обновить свой инструмент.
>> Не включается, питания приходят.
Вам удалось сделать дамп прошивки, так что сам чип, похоже, в порядке, и я думаю, что он не "заблокирован" (если чип "заблокирован", то дамп через USB невозможен).
Так что, я думаю, проблема в другой электронике или, возможно, в прошивке.
Кстати, чип, который вы упомянули ранее, похоже, AC4600, я никогда не видел ничего подобного.
(Переведено Google, оригинальный текст ниже)
Just I've downloaded the dump and tried to unpack, and I saw something unusual... so I modified it and got a lot of CRC mismatches and failed...
I'll try to manually unpack, and update my tool.>> Не включается, питания приходят.
You've managed to dump its firmware so the chip itself seems to be fine, and I guess it's not hard bricked.(If the chip is hard bricked, you cannot dump via USB)
So I guess the problem is other electronics, or perhaps the firmware.By the way the chip you mentioned earlier seems to be AC4600, which I've never seen something like this.
Приветствую всех. Помогите, пожалуйста, извлечь файлы с дампа или сконфигурировать SDK под мой чип.
Маркировка на чипе следующая: AF25C148984-69A2 Совсем не силен в программировании, поэтому не могу распознать сигнатуры для расшифровки и извлечения зашитых файлов. Для меня это очень сложно, но я бы хотел разобраться. 
Дамп - файл дампа Chip key: 0x0218
Пробовал плату прошивать прошивкой, сконфигурированной в AC696X_配置工具入口(Config Tools Entry) - плата перестает работать.
BIOS, может есть уже сконфигурированный SDK под мою микросхему?
Отредактировано Sandiro (2026-01-18 16:54:23)
Hello. Is there a driver for SSD1306 I2C oled? I saw that you can use the SPI version by default. I am limited by the number of pins (only 2)
I forgot to mention, I am using MH-M18 module with AC6965A4, so AC696X. The display will be used to show Bluetooth metadata (song, artist, device name).
Вы здесь » USMI » MCU, SoC, CPU Микроконтроллеры » JL SoC. 杰理芯片