В понедельник приеду домой и выложу сдк новой версии v3 для 695… TWS сдк для 696 и трансмиттеры к 690 и 692... Щас в разьездах ..
ты принёс? 
USMI |
Привет, Гость! Войдите или зарегистрируйтесь.
Вы здесь » USMI » MCU, SoC, CPU Микроконтроллеры » JL SoC. 杰理芯片
В понедельник приеду домой и выложу сдк новой версии v3 для 695… TWS сдк для 696 и трансмиттеры к 690 и 692... Щас в разьездах ..
ты принёс? 
Только через пару часов буду дома.
USMicro(R) (C)2025
Updated;
Add
ac690_emitter_sdk_v107
AC692x_SDK_Emitter_V1.3
AC695N_soundbox_sdk_release_3.0
ac696n_earphone_v0.2.0
Check 1st page
USMicro(R) (C)2025
тут уже интереснее:
[Info]: [BT] BT_STATUS_A2DP_MEDIA_START a2dp_dec_open: 2 a2dp_media_type:AACa2dp_wait_res_handler: 0 a2dp_dec_start: in [Debug]: [AUDIO_DECODER]flash capacity not support aac
китайцы жестят, конечно. пришлось патчить sdk.elf, но aac запустилось.
вообще, сравнил этот чип - 6955 с 6925: у 55f есть 2 полезных пина -
1) vcomo. позволяет подключить наушники по dc. без конденсаторов. даёт приход по звуку.
2) pb5/ldoin. 5-вольтовый пин ввода-вывода, комбинированный со входом зарядки li аккумулятора.
можно ли в sdk сделать так, чтобы когда ты подключаешь плату к usb, она _автоматически_, без нажатий на кнопки, переключалась в режим usb-soundcard? в смысле, я знаю, как этот режим включить в sdk, но плата стартует в режиме bluetooth и чтоб переключать нужно нажимать на кнопку, вот это вот всё. на 6925.
Да, ищи что то вроде дефайна powerup dev ignore - 1 оно само не подключается, 0 - подключается (это касается всей периферии)
USMicro(R) (C)2025
ага, подключилось. а как сделать, чтобы модуль контакты не запрашивал?
нарезал немножко звуков
Ссылка
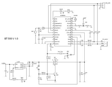
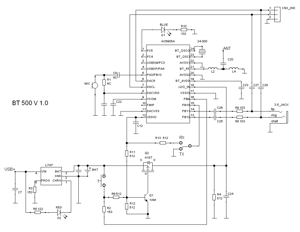
Приветствую всех. Попробовал прошить АС6905А из сдк из шапки. Сразу же после ресета начинает страшно греться. Заливаю родную прошивку - работает нормально. Но если я дальше так буду искать в чем дело то думаю не долго протянет. Схема прилагается. переключатель стоит на RX. Вроде бы ни через какую ногу большой ток идти не может. Вопрос - почему греется? Сдк пробовал и эмиттер и наушники.
Может как-то новые ветки создавать а то тут уже черт ногу сломит.
а на эмиттере тоже греется?
USMicro(R) (C)2025
Ага, во всех сдк нужно отключить дс-дс и зарядку (зарядка есть в 6904)
#define PWR_MODE_SELECT PWR_LDO15
Выбрать 1.5в лдо а не дс-дс. Во всех 690 кроме 6900 нету дс-дс, эта нога сидит на земле , вот и греется.
Проверил - работает.
USMicro(R) (C)2025
вот фото чипа
Да, все верно.
USMicro(R) (C)2025
Ага, во всех сдк нужно отключить дс-дс и зарядку (зарядка есть в 6904)
#define PWR_MODE_SELECT PWR_LDO15
Выбрать 1.5в лдо а не дс-дс. Во всех 690 кроме 6900 нету дс-дс, эта нога сидит на земле , вот и греется.
Проверил - работает.
Много больших пальцев вверх!!! Завтра попробую.
Вообще там в папке с сдк, есть пдф мануалы на китайском, потратьте немного времени и в гугле переведите и почитайте, много вопросов отпадут.
Всегда пожалуйста)_))
USMicro(R) (C)2025
Здравствуйте.
Столкнулся с очень неприятной вещью.
Чистая микросхема AC692N спокойно прошивается командой:
isd_download -tonorflash -boot 0x2000 -dev br21 -div6 -wait 300 -f uboot.boot sdk.app bt_cfg.bin bt.mp3
из этого поста:
JL SoC. 杰理芯片
Если пробую прошивать уже прошитую микросхему из устройства, download.bat сворачивается, не успев отрытся.
Если с помощью cmd.exe запустить ту же команду:
(isd_download -tonorflash -boot 0x2000 -dev br21 -div6 -wait 300 -f uboot.boot sdk.app bt_cfg.bin bt.mp3)
Выдает:
??:KEY????????
Подскажите, как это можно исправить.
Спасибо.
soundbar BS-28B
soundbar BS-18
Подскажите, как это можно исправить.
Либо просто использовать isd_download от AC690, где нет проверки ключей, либо туда подсунуть файл ключа под конкретный chipkey у чипа.
水Mizu-DEC JLtech since 22.06.2019
Либо просто использовать isd_download от AC690,
не только утилиту, а еще и конфиг править. (причем не указывать флешку, ибо не прошьется. )
USMicro(R) (C)2025
Вы здесь » USMI » MCU, SoC, CPU Микроконтроллеры » JL SoC. 杰理芯片